一、概述
HH9000-DUM09-1600A-48V(48V/50A 1600A 组合式 室内型)该系统是针对通讯、电力等行业研制的无人值守式电源系统,确保通信设备的不间断供电。该系统主要由交流配电单元、整流模块、直流配电单元、监控系统和蓄电池等组成。可以实现电源系统的本地自动管理,也可与远程监控中心通信,实现对电源系统的远程监控,随时对系统的工作情况进行管理,并可随时查阅相关工作状态参数和故障历史记录等,具有“遥测、遥信、遥控”功能。该系统的整流模块可根据用户的需求进行配置。是程控交换机、移动通信、电力载波、光纤通信、卫星通信地面站、微波及其它通信设备的理想电源。
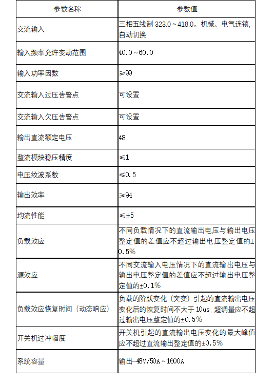
二、技术参数

三、产品特点
便捷性
模块化结构设计,支持热插拔。可为用户配置48V/50A至48V/1600A等不同容量的产品需求。
兼容性
交直流配电一体化设计,单个机柜上实现交直流配电,电源充放电管理和集中监控。良好的电磁兼容性,可与程控交换机等设备设置在同一物理空间。
智能性
可实时监测、实时控制整流模块、交流配电单元和直流配电单元的各种参数及状态。
